

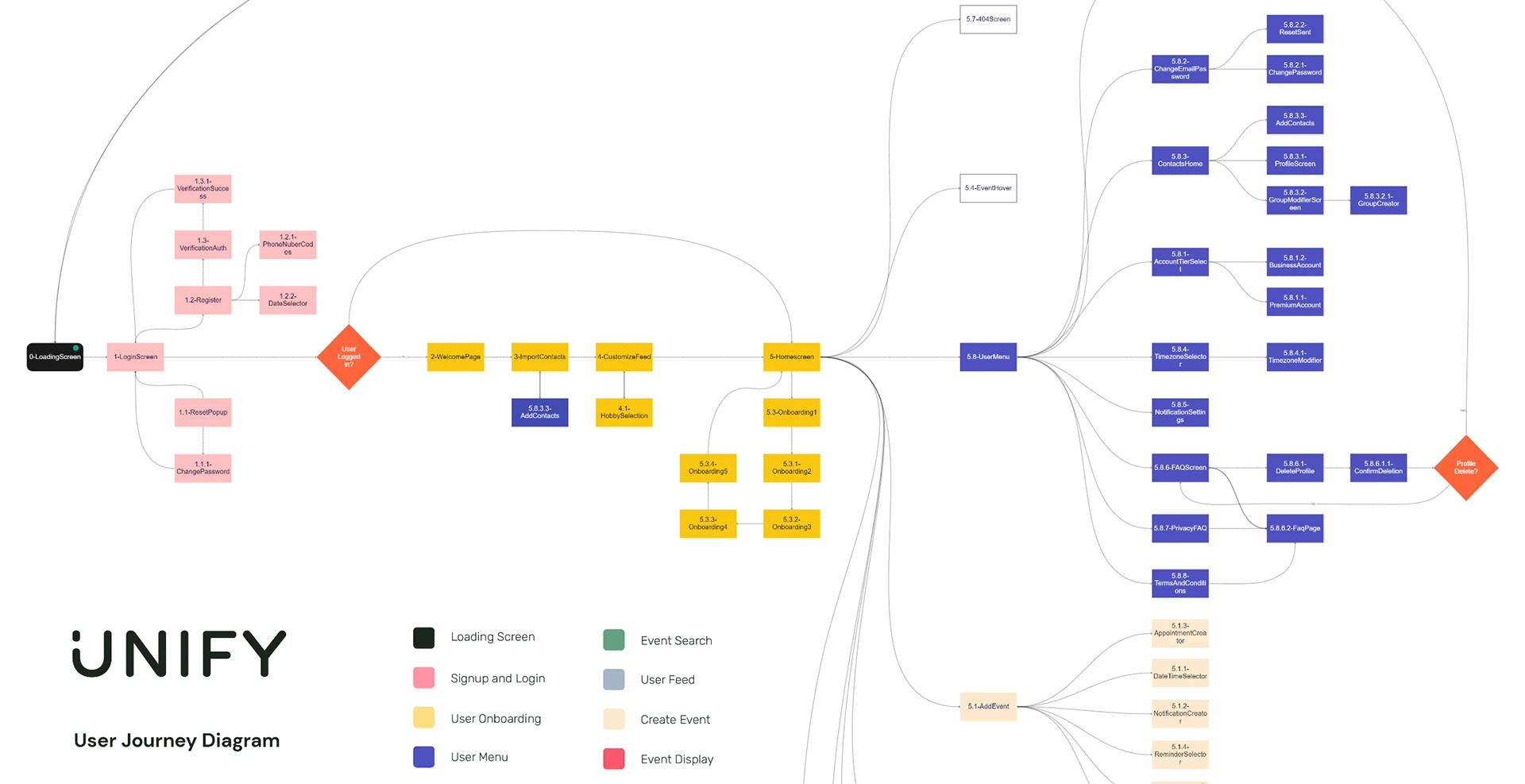
Unify is a concept smart calendar app designed to organise life more intuitively and connect people smarter to friends and family. The brief was to create a brand, full app interface set, and advertisement pieces. I started with in-depth market research, focusing on the target demographic before building the brand. Once the colours and tone were set, I developed the UX and UI following standard product development practices — going through the full process of UX mapping, sketching, wireframes, and UI component prototypes. I then pieced all development work together, created an interactive prototype, and produced a full set of mockups and brand guidelines documentation. The following phase involved working closely with the back-end and front-end teams to ensure the developed product matched our requirements. Deliverables: a full branding presentation and a fully prototyped Adobe XD file with 50+ screen designs.








